Servicios Bioinformáticos y Asesorías
Impulsamos tu investigación con análisis bioinformáticos de alta precisión.
En BioGenIA transformamos datos biológicos en conocimiento accionable. Ofrecemos análisis avanzados y consultoría estratégica para investigadores, empresas y laboratorios que buscan maximizar el valor de sus datos ómicos.
Nuestros servicios combinan la tecnología de secuenciación de última generación, algoritmos optimizados y acompañamiento experto para garantizar resultados confiables, interpretables y listos para publicación o implementación.
Análisis de Microbioma 16S, 18S e ITS
Estudiamos la composición y diversidad microbiana en muestras ambientales, clínicas o industriales mediante secuenciación y análisis bioinformático de alto rendimiento.
Análisis Metagenómico
Exploramos el material genético total presente en una muestra, para obtener una visión completa de la diversidad y potencial funcional de una comunidad microbiana.




SERVICIO DE ANÁLISIS BIOINFORMÁTICO
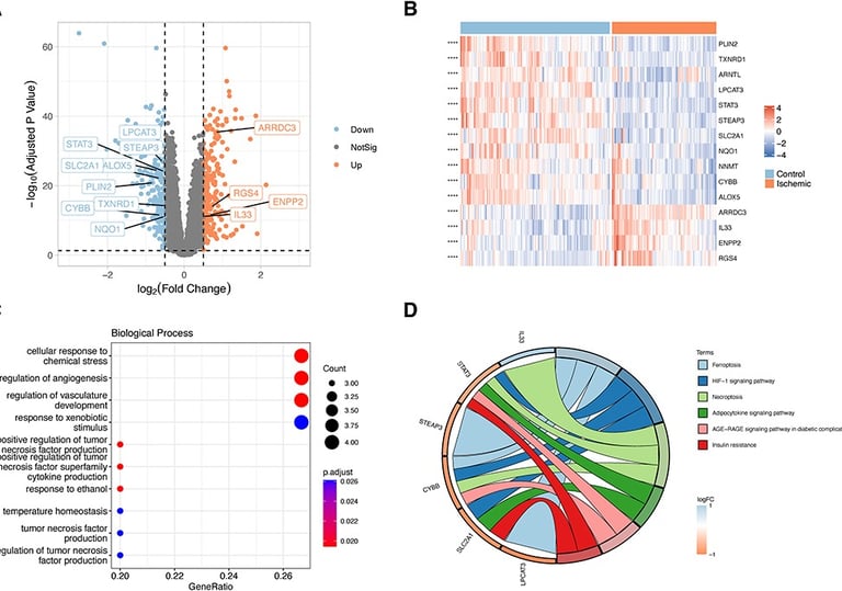
Expresión Diferencial mRNA, miRNAs
Detectamos genes cuya actividad varía significativamente entre condiciones experimentales, revelando rutas y procesos biológicos clave.
Ensamblado de Genomas
Reconstruimos genomas completos o de alta calidad a partir de datos de secuenciación, empleando estrategias de ensamblado híbrido y herramientas de última generación.




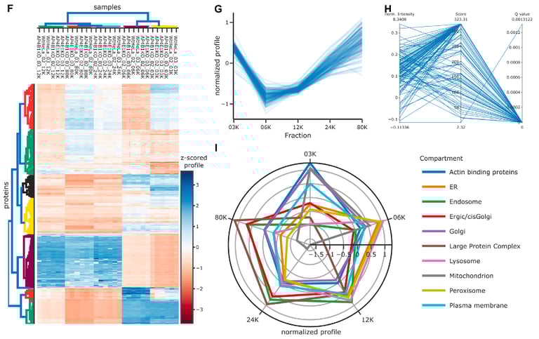
Proteómica
Interpreta datos de espectrometría de masas para caracterizar el proteoma de tus muestras.
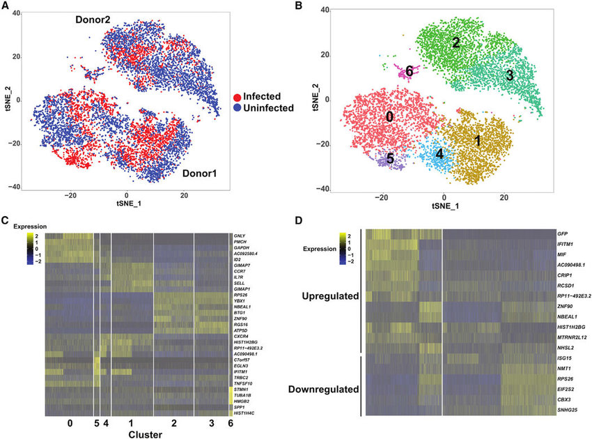
Single-cell RNA-seq
Analiza la expresión génica célula por célula para revelar la heterogeneidad de tu muestra.




ASESORÍAS BIOINFORMÁTICAS
Descubre el poder de la asesoría bioinformática y transforma tus proyectos en biología y medicina con datos de alta calidad.


Capacitación en R, Python, IA y análisis ómicos
Desarrollo de pipelines bioinformáticos a medida
Gráficas de alto impacto para artículos científicos y presentaciones
Acompañamiento en la interpretación de resultados
Elección de software y herramientas para tu proyecto
Nuestro equipo de expertos está aquí para proporcionarte soluciones personalizadas que se adaptan a tus necesidades específicas, impulsando el avance de tu investigación. Ya sea que estés trabajando con genomas, datos de expresión génica, o modelado de proteínas, tenemos el conocimiento y las herramientas para llevar tus ideas al siguiente nivel.
¡Contáctanos y comienza a explorar nuevas oportunidades en el mundo de la bioinformática!
Por qué elegirnos?
Enfoque personalizado: cada proyecto es único, y nuestras soluciones también.
Calidad validada: seguimos estándares reproducibles y buenas prácticas de bioinformática.
Interpretación clara: entregamos no solo datos procesados, sino conclusiones accionables.
Integración tecnológica: combinamos bioinformática, estadística y machine learning para potenciar tus resultados.
BioGenIA
Bioinformática + IA: el futuro de la ciencia empieza aquí.
Contacto
hola@biogenia.com.mx
© 2025. All rights reserved.
